微信免费月抛群2025,全国同城空降快餐群,附近女生300米以内约会,附近学生微信

通知公告

您所在的位置:首页 > 通知公告 > 重要通知

重要通知

2021年度中国科技出版传媒集团出版基金资助项目评审结果公示

 

  中国科技出版传媒集团出版基金评审委员会初评(函评、会评)、集团编辑委员会复评,经集团研究决定,2021年度集团出版基金拟资助项目共20项,现予以公示。

  公示时间为20211229日至202215日。在此期间,如有异议,请以电话、信函等方式反馈至集团总编部。

  特此公示。

  联 系 人:赵静荣

  联系电话:010-65088838

  邮箱:zhaojingrong@mail.sciencep.com

  地址:北京市朝阳区东三环北路甲19SOHO嘉盛中心2701

  邮编:100020 

  中国科技出版传媒集团有限公司

  20211229

  

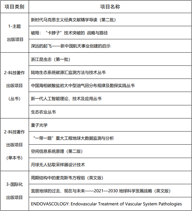
  2021年度中国科技出版传媒集团出版基金拟资助项目名单


  一、图书项目




 二、融合发展项目

   

  基于语义关联的知识图谱建设、WordXMLXML验证工具、Nestor:国际化书刊投审稿系统、中国古生物地层知识库技术开发、细胞生物学3D模型与3D动画教学资源库(二期)